12月14日晚央视《财经调查》栏目曝光陈皮年份虚标等问题后,新会区迅速行动,率先组织新会陈皮行业协会、发声新会区农学会对涉事企业进行核查,底的生新会陈皮相关经营主体也相继发布声明,线更向全社会发布品质承诺,品牌以实际行动捍卫道地陈皮的命线WhatsApp%E3%80%90+86%2015855158769%E3%80%912003%20auto%20crane尊严。
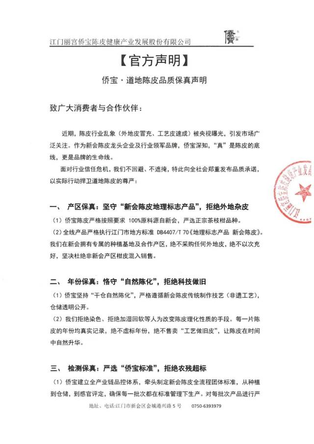
作为新会陈皮产业龙头企业之一,真江门丽宫侨宝陈皮健康产业发展股份有限公司率先发布声明——《侨宝道地陈皮品质保真声明》,侨宝强调“真”是陈皮陈皮陈皮的底线,更是率先品牌的生命线,面对行业信任危机,发声侨宝不回避、底的生不遮掩,郑重承诺:产区保真:坚守“新会陈皮地理标志产品”,拒绝外地杂皮;年份保真:恪守“自然陈化”,拒绝科技做旧;检测保真:严选“侨宝标准”,拒绝农残超标;硬核保障:工厂实地溯源,产品扫码溯源;开放保真:诚邀全民监督,共建信任生态。
(侨宝道地陈皮品质保真声明,时长共29秒)
据了解,江门丽宫侨宝陈皮健康产业发展股份有限公司始建于1997年,先后获得“农业产业化国家重点龙头企业”“新会陈皮上市企业”等荣誉,获准使用地理标志专用标志。公司专注陈皮领域27年,以陈皮系列食品研发为主攻方向,发展成为集新会陈皮系列产品研发、生产、销售、产品OEM为一体的综合性食品生产加工企业,凭借优良可靠的产品质量,打造了“侨宝”品牌。

侨宝陈皮仓储。资料图片
侨宝道地陈皮品质保真声明


撰文: 陈志深
来源:南方农村报